Was unterscheidet die Partnerschaften für Demokratie von den Lokalen Aktionsplänen?
mehr lesen
Inhaltlich führt das Bundesprogramm „Demokratie leben!“ die Tradition der Vorgängerprogramme nach CIVITAS fort und erweitert den Zugang. Die Partnerschaften sind einer von fünf Bausteinen in der Förderung. Zusätzlich werden Landesdemokratiezentren, bundesweite Strukturträger und Modellprojekte unterschiedlicher Ausrichtung gefördert. Dies hat zur Folge, dass es strukturelle Synergien gibt, von denen auch die Partnerschaften für Demokratie profitieren können.
Die Partnerschaften für Demokratie sind finanziell anders untersetzt als die Vorgängerprogramme. Dies schlägt sich insbesondere bei den Koordinierungs- und Fachstellen nieder, die seit Beginn des Bundesprogrammes „Demokratie leben!“ 2015 einen erweiterten Aufgabenbereich abdecken. Es steht nicht mehr nur die Förderung von Projekten im Vordergrund, sondern auch der Aufbau von Netzwerken und Strukturen, die in ihrem Wirken beraten und unterstützt werden sollen. Eine weitere Neuerung ist der Jugendfonds, welcher ausschließlich Kindern und Jugendlichen für die Umsetzung ihrer Ideen und Projekte zur Verfügung steht.
Zudem sind erstmals Demokratiekonferenzen vorgesehen, die mindestens einmal jährlich abgehalten werden und auf denen Akteur*innene die Möglichkeit erhalten sich aktiv in die Entwicklung der Partnerschaft für Demokratie Marzahn einzubringen.
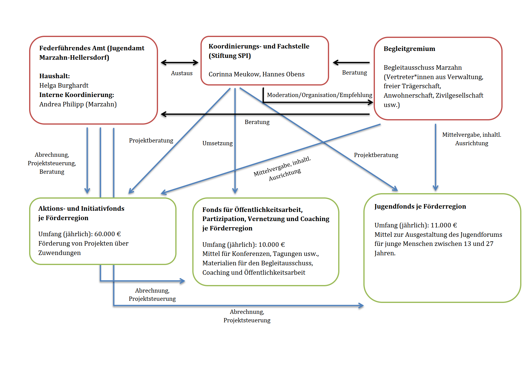
Welche Struktur hat die Partnerschaft für Demokratie Marzahn?
mehr lesen
Inhaltlich führt das Bundesprogramm „Demokratie leben!“ die Tradition der Vorgängerprogramme nach CIVITAS fort und erweitert den Zugang. Die Partnerschaften sind einer von fünf Bausteinen in der Förderung. Zusätzlich werden Landesdemokratiezentren, bundesweite Strukturträger und Modellprojekte unterschiedlicher Ausrichtung gefördert. Dies hat zur Folge, dass es strukturelle Synergien gibt, von denen auch die Partnerschaften für Demokratie profitieren können.
Die Partnerschaften für Demokratie sind finanziell anders untersetzt als die Vorgängerprogramme. Dies schlägt sich insbesondere bei den Koordinierungs- und Fachstellen nieder, die seit Beginn des Bundesprogrammes „Demokratie leben!“ 2015 einen erweiterten Aufgabenbereich abdecken. Es steht nicht mehr nur die Förderung von Projekten im Vordergrund, sondern auch der Aufbau von Netzwerken und Strukturen, die in ihrem Wirken beraten und unterstützt werden sollen. Eine weitere Neuerung ist der Jugendfonds, welcher ausschließlich Kindern und Jugendlichen für die Umsetzung ihrer Ideen und Projekte zur Verfügung steht.
Zudem sind erstmals Demokratiekonferenzen vorgesehen, die mindestens einmal jährlich abgehalten werden und auf denen Akteur*innene die Möglichkeit erhalten sich aktiv in die Entwicklung der Partnerschaft für Demokratie Marzahn einzubringen.
